Health Sciences; Applied Sciences; Life Sciences; Nursing; Medical Sciences; Humanities
Réseau sida et maladies infectieuses
Autre structure de recherche affiliée
Secondary numbers:
514 890-8000 #35978
(Information)
514 412-7944
(Télécopieur)
Secondary email:
mario.legault.chum@ssss.gouv.qc.ca
(Personne contact)
Profile
Affiliations
Research units
- Centre de recherche du Centre hospitalier de l’Université de Montréal
- Centre de recherche Azrieli du CHU Sainte-Justine
Universities
- Université McGill/McGill University
- INRS-Institut Armand-Frappier
- Université du Québec à Montréal (UQAM)
Partner organizations
- Coalition des organismes communautaires québécois de lutte contre le Sida (COCQ-SIDA)
- Instituts de recherche en santé du Canada (IRSC)
- Association francophone pour le savoir (Acfas)
- Réseau canadien pour les essais VIH (Réseau) des IRSC/CIHR Canadian HIV Trials Network (CTN)
- Clinique médicale l’Actuel
- Clinique médicale du Quartier Latin
- Clinique OPUS - Médecine urbaine
- Rézo / Santé et mieux-être des hommes gais et bisexuels
- Fonds de recherche du Québec - Santé
- Fondation canadienne pour l'innovation (FCI)/Canada Foundation for Innovation (CFI)
- Fondation Canadienne De Recherche Sur Le Sida/Canadian Foundation for AIDS Research (CANFAR)
Addresses
900 rue St-Denis, tour Viger, room R12.458
Montréal (Québec), H2X 0A9, Canada
Montréal (Québec), H2X 0A9, Canada
Team
Directors
At Université de Montreal
- Michel Roger - Codirecteur
- Cécile Tremblay - Codirectrice
External
- Mark Wainberg - Directeur
- Mario Legault - Coordonnateur
Members
At Université de Montreal
Louis De Repentigny
(Membre régulier)
Normand Lapointe
(Membre régulier)
Bernard Willems
(Membre régulier)
Guy Lemay
(Membre régulier)
Éric A. Cohen
(Membre régulier)
Ali Ahmad
(Membre régulier)
François Coutlée
(Membre régulier)
Gerardo Ferbeyre
(Membre régulier)
Julie Bruneau
(Membre régulier)
Paul Jolicoeur
(Membre régulier)
Naglaa Shoukry Mohamed
(Membre régulier)
Didier Jutras-Aswad
(Membre régulier)
Petronela Ancuta
(Membre régulier)
Jean-Guy Baril
(Membre régulier)
Carl Chartrand-Lefebvre
(Membre régulier)
Nikolaus Heveker
(Membre régulier)
Helen Trottier
(Membre régulier)
Andrés Finzi
(Membre régulier)
Alix Adrien
(Membre régulier)
Claire Wartelle-Bladou
(Membre régulier)
Madeleine Durand
(Membre régulier)
Daniel Kaufmann
(Membre régulier)
Danielle Rouleau
(Membre régulier)
Valérie Martel-Laferrière
(Membre régulier)
Emil Toma
(Membre régulier)
Benoit Trottier
(Membre régulier)
Annie Talbot
(Membre régulier)
Claude Fortin
(Membre régulier)
Isabelle Hardy
(Membre régulier)
Valérie Lamarre
(Membre régulier)
Fatima Kakkar
(Membre régulier)
Serge Dufresne
(Membre régulier)
Marie Claire Bélanger
(Membre régulier)
Nancy Sheehan
(Membre régulier)
Alexandra Depokomandy
(Membre régulier)
Nicolas Chomont
(Membre régulier)
Isabelle Boucoiran
(Membre régulier)
Nima Valèrie Machouf
(Membre régulier)
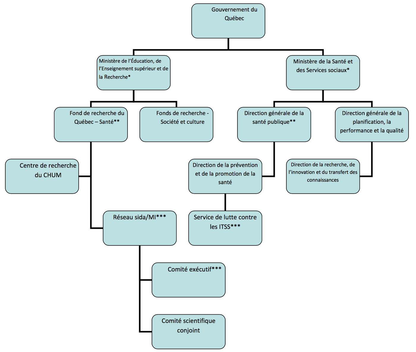
Organizational chart of the unit
Committees
Comité consultatif aviseur
Comité scientifique conjoint
Expertise
Research focus
La transmission du VIH, du VHC et du VPH
La pathogénèse des infections par le VIH, le VHC et le VPH
Le vieillissement et co-morbidité associés au VIH, au VHC et au VPH
Projects and funding
Publications and presentations
Publications
- Toutes les publications scientifiques du Réseau sont disponibles ici : http://www.reseausidami.quebec/fr/pour-en-savoir-plus/publications-scientifiques/
Disciplines
- Public Health
- Infectious Diseases
- Microbiology
- Medecine Microbiology
- Immunology
- Clinical Immunology and Allergy
- Clinical Sciences
- Epidemiology and Biostatistics
- Psychiatry
- Preventive Medicine
- Obstetrics and Gynecology
- Nursing